一张图告诉你工程机械产品如何防锈封存
如何保证工程机械产品在存放期间保持完好的质量状态,不至于发生因时间或环境因素所带来的产品零部件腐蚀、生锈、老化等诸多弊病,这是每一个企业都要所面临的问题。
主要腐蚀部位及原因分析
1
工程机械产品上的液压胶管接头,各类阀块、五金扣件、把手、有相对运动连接件、标准连接紧固件大多采用电镀锌或电镀镍的方法进行防蚀保护。但镀锌层在工业大气环境、海洋气候及空气潮湿条件下极不稳定,容易和大气中的硫化氢、氯离子等起反应遭受腐蚀,生成白色疏松的腐蚀产物,而阀块类的镀镍层由于镀层相对较薄,长期暴露在空气中遭受腐蚀性气体侵蚀、易发生表面锈蚀的现象。
2
工程机械产品上的液压胶管接头,各类阀块、五金扣件、把手、有相对运动连接件、标准连接紧固件大多采用电镀锌或电镀镍的方法进行防蚀保护。但镀锌层在工业大气环境、海洋气候及空气潮湿条件下极不稳定,容易和大气中的硫化氢、氯离子等起反应遭受腐蚀,生成白色疏松的腐蚀产物,而阀块类的镀镍层由于镀层相对较薄,长期暴露在空气中遭受腐蚀性气体侵蚀、易发生表面锈蚀的现象。
3
随着涂装技术在工程机械行业里应用与发展,新的涂装材料不断的更新换代,使得工程机械产品外观涂饰朝着汽车行业的标准看齐,装饰性保护涂层已成为工程机械类产品涂装的共识,脂肪族聚氨酯磁漆、氟碳涂料、有机硅氧烷涂料、粉末涂料已被广泛地应用于产品之中,一般来说这些品质优良的涂料加上正确的施工手段,完全可以满足产品防腐要求,但应当注意的是在涂漆件的边、角、孔及绞接部位,由于喷涂施工的固有特性,造成这些部位的漆膜厚度不够,同时也由于这些部位应力分布不均匀,易于集聚负电荷使其电位偏负,成为阳极而易被腐蚀。
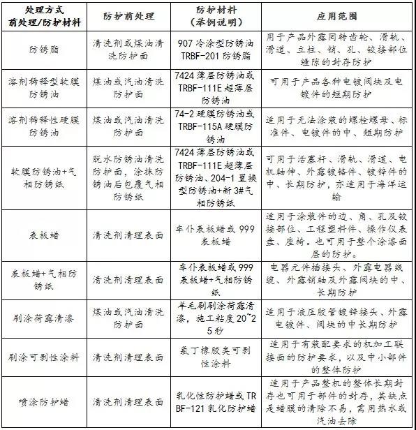
防腐蚀保护措施及方法
工程机械产品的防锈封存一般以短期和中期防锈处理手段为主,而防锈油类的品种繁多,如何正确选用防锈材料对产品进行防腐蚀处理,这是防腐技术人员所要面临主要问题,在进行产品防护过程中,我们不仅仅局限于防锈油(脂)类等防腐材料,也可以采用一些其他类型的防护材料。针对产品的不同防护部位、产品防护期限的要求,合理地选用防护材料,对产品整机进行防护封存。
下表是工程机械产品封存防锈、防护处理形式








手机官网